分享到:
潮流家电网
 

新闻
人物
科技
数据分析
|
厨房
热水
净水
手机
集成灶
|
厨房小电
企业动态
特别策划
白色家电
原创
图集
评测
电子杂志
|
空调
冰箱
家居
彩电
洗衣机
|
网红家电
行业数据
智能家居
数码电器

欧意
首页 > 新闻 > *ST警报拉响:康佳还有翻盘的机会吗?

*ST警报拉响:康佳还有翻盘的机会吗?

   
来自:潮流家电网 发布日期:2026/4/20 15:25:00
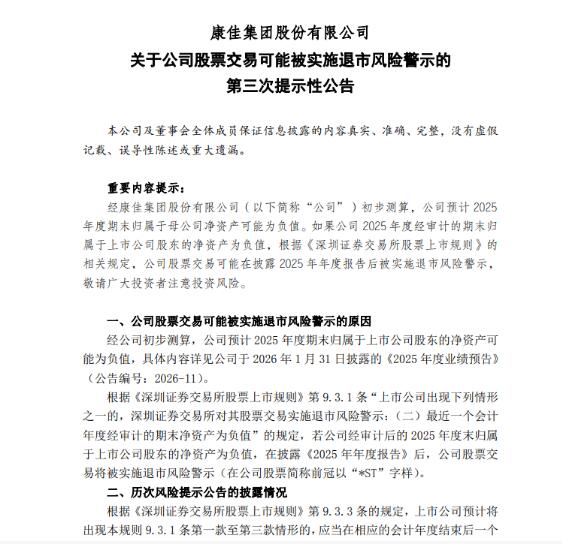
      近日,康佳集团股份有限公司(简称康佳)发布公告,公司预计2025年度期末归属于母公司净资产可能为负值。如果公司2025年度经审计的期末归属于上市公司股东的净资产为负值,根据《深圳证券交易所股票上市规则》的相关规定,公司股票交易可能在披露2025年年度报告后被实施退市风险警示,敬请广大投资者注意投资风险。

  康佳发布的2025年度业绩预告显示,预计2025年全年归母净利润将亏损125.81亿元至155.73亿元,亏损额同比急剧扩大。预计期末归属于上市公司股东的净资产为-53.34亿元至-80.01亿元。

  这是触发“*ST”警报的直接原因,意味着公司账面资产已无法覆盖负债。

  值得注意的是,康佳在2025年前三季度净亏损约为9.82亿元,这意味着仅在第四季度就产生了超过100亿元的巨额亏损。这并非正常的经营亏损,而是一次集中的财务清理:集中计提减值:康佳公告解释,亏损主因是基于谨慎性原则,对存货、应收账款、股权投资、低效无效资产等大幅计提了减值准备。市场普遍认为,这次巨额亏损是新管理层对康佳历史经营包袱的一次彻底出清,旨在“甩掉包袱,轻装上阵”。

  除了财务上的集中清理,康佳核心业务的长期衰退是其陷入困境的根本原因。自2019年创下551亿元营收高点后,康佳的营收便一路下滑,康佳集团曾大力押注半导体等新业务,但投入多年后,该业务营收规模依然很小,未能成为新的增长引擎。

  对于康佳来说,最关键的变量是华润。2025年华润成为了康佳的控股股东,并提供了39.7亿元低息借款‌(年利率3%),9名董事中4名为华润系,董事长、财务总监、副总裁均由华润派驻‌,是否退市,取决于华润能否通过资产处置、债务重组、主业复苏实现turnaround‌。

  综合来看,康佳尚未走到“尽头”,但已站在生死边缘。华润的介入提供了转机,但能否成功,仍需观察2026年经营改善与债务化解进展。

【潮流家电网版权声明】:本网站注明转载的内容均来源于互联网,转载的目的在于传递更多信息及用于网络分享,并不代表本站赞同其观点和对其真实性负责,也不构成任何其他建议。如果您发现网站上有侵犯您的知识产权的作品,欢迎提供相关证据,发送邮件至731801816@qq.com,我们会及时修改或删除。


未经正式授权严禁转载本文,侵权必究。

关键词: 康佳集团
上一篇:没有了
相关新闻
潮流家电网
导购评测
潮流家电网
据媒体报道,云鲸智能联合创始人吴一昊(Hower)即将
潮流家电网
在当代家居清洁的精密图景中,除螨仪的角色已悄然发生转变
潮流家电网
将全资子公司苏州金莱克精密机械有限公司90%股权转让给

友情链接:  上海家电网 | 亚设家电网 | 中国家电网论坛  | 口碑家电网  | 家电联盟 | 千龙家电 | 中国热水器品牌加盟网 | 奥维云网 | 方太 | 智电网  | 家电维修
首页 | 新闻 | 潮流观察 | 人物 | 评测 | 企业 | 数据 | 影像 | 营销案例
copyright©2012-2020 Tencent All Rights Reserved 苏ICP备2023035521号联系电话:0519-83758091/83758092